临近五一假期,四川新出台的 A、B 类地区分类管控政策,与每个人能否顺利出行直接相关,若搞不清自己所在城市属于哪一类,极有可能到了成都后,被直接送去酒店隔离七天,这绝非危言耸听。
A类地区管控最严
依据四川疾控于4月15日公布的最新政策,国内有着本土疫情发生之地市被划分成A类与B类地区,当中A类地区指的乃是那疫情输入四川风险为最高之地市,且管控措施相应最为严格。
倘若你于过去七天之内去过A类地区,抵达四川之后,就得马上接受集中隔离,一直到满七天之时。在隔离期限已满当天,还得进行咽拭子核酸检测,最后一回检测必定要双采双检为阴性方可解除隔离。
B类地区分类管控
处于B类地区的,首先得是除了被称作A类地区的之外地区,其次是那些有着本地本土疫情发生状况的省份以外的地市。针对这类地区实施的管控相关举措呢,尽管是跟其他一些情况比起来相对宽松那么一点儿,可同样是务必要依据属地所提出的要求去切实地落实诸如核酸检测、健康监测等相关措施的。
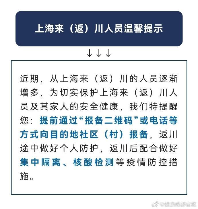
任何前往成都市的来返人员,于启程之前都得向目的地社区登记报备。当下报备极为便利,仅需直接扫描报备二维码便可达成,绝对不要嫌麻烦而越过这一环节。
五一期间成都往返政策
在今年五一劳动节那段时间里,于成都这个大城市所涵盖包括锦江、青羊、金牛等在内的20个区县市,其往返方面采取的政策相对来讲较为宽松。只要是处于大成都这个范围之内实施流动,就不需要对核酸检测报告进行提供,依靠天府健康通绿码便能够正常实现通行。
现今,全省范围内一共183个县市区,全部都是处于低风险的区域,而在成都这个地方,唯一存在的是仅仅7例从境外输入的无症状感染者,并且这些感染者都处于集中隔离的状态。不过呢,需要进行提醒的,是这样一种情况,要是出发的地点或者是途经的地方,其疫情的形势突然间发生了变化,那么就一定要在第一时间,朝着报备的单位去更新相关的信息。
出游必备防护要点

五一期间外出旅行,专家给出建议要准备齐全新的四件防护物品。口罩是绝对不能缺少的,在公众场合、封闭空间或者人员众多聚集之处都得自始至终依照规范佩戴,切不可为贪图便利而将其摘下。
在接触公共设施之后,要及时清洁双手,这时候,随身携带洗手液或者消毒液就显得相当必要性了。进入景区或者公共场所需保证通行顺畅就要提前申领且及时更新健康绿码。
乐山大佛景区开放情况
如今前往去乐山大佛游玩大体上已然基本恢复到正常状态。依据乐山大佛风景名胜区管理委员会所发布的消息来看,那下佛脚观佛游览线路于2024年6月20日开始就已经恢复予以开放了,相应的游客能够下到佛脚平台去进行游览。
享受免费进入景区待遇的退役军人,需凭借有效的优待证,此乃按照乐山市人民政府2023年1号文件所执行的政策。省外人员进入四川之时,要进行扫描入川码的操作,只要其来自没有疫情发生的县市区,出示绿码便能够进入。
成都旅游注意事项
现在,成都的多数区域属于安全的旅游之地,然而,仍存在部分区域被界定为中风险,从外地进入成都,要检查健康码以及通信行程卡,不是中高风险区的游客,要出示核酸阴性证明。
在成都,近期天气呈现出多变的状况,就拿2024年6月28日来说,当日的天气状况是多云,气温为27度,然而未来七天的天气预报所显示的情况却是将会出现阵雨以及小雨,最高气温大概在35度左右。所以在出行之前,最好去查看一下天气预报,并且带上雨具。
将这篇文章看完之后,你可明确自身所在城市到底是属于A类地区亦或是B类地区呢?欢迎于评论区之中分享你那五一出行的计划,点赞加以转发从而让更多的朋友看见这条关键重要的信息。