中疾控:本轮疫情高峰日感染超700万,甲流或已近峰值 中疾控:本轮疫情高峰日感染超700万,甲流或已近峰值中疾控:本轮疫情最高峰每日感染人数超700万1、年12月22日前后,全国新型冠状病毒感染疫情达到峰值,每日新增感染人数超700万,发热门诊诊疗人次最高达每日2...... admin2026-02-23
近一周中国各地疫情动态新闻舆情汇总,速看 近一周中国各地疫情动态新闻舆情汇总,速看近一周疫情动态新闻舆情汇总 〖A〗、近一周(3月9日-3月14日)疫情动态新闻舆情汇总如下:杭州顺丰速运中转场聚集性疫情3月9日,浙江杭州新增1例确诊病例... admin2026-02-22
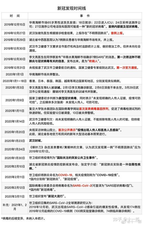
中国新冠疫情开始和结束时间,你知道吗? 中国新冠疫情开始和结束时间,你知道吗?中国新冠疫情开始和结束时间2019年12月31日,新型冠状病毒肺炎(COVID-19)疫情在中国武汉市首次爆发。2020年1月20日,中国国家卫生健康委员会...... admin2026-02-21
7月9日全国新增新冠本土病例65例,分布省份及详情汇总 7月9日全国新增新冠本土病例65例,分布省份及详情汇总昨日,全国新增新冠本土病例65例〖壹〗、月9日0—24时全国新增新冠本土病例65例,分布于11个省份,防控形势仍需重视... admin2026-02-21
1月7日31省份新增本土确诊95例分布在4省市详情 1月7日31省份新增本土确诊95例分布在4省市详情1月7日31省份新增本土确诊95例(在4省市)【壹】、月7日0—24时,31个省(自治区、直辖市)和新疆生产建设兵团报告新增本土确诊病例95例... admin2026-02-21
2022 年 12 月中国疫情严重地区有哪些,哪里最严重? 2022 年 12 月中国疫情严重地区有哪些,哪里最严重?现在中国哪些地方有疫情上海、湖南连续多日清零,海南、湖北清零,甘肃首日清零。北京,天津,河北,山西,内蒙古,辽宁,吉林,黑龙江,上海,江苏,浙江,安徽,福..... admin2026-02-21
世卫组织通报中国以外新冠确诊病例数及国内最新疫情情况 世卫组织通报中国以外新冠确诊病例数及国内最新疫情情况世卫组织:中国以外新冠确诊病例达到2312966例1、截至欧洲中部时间21日10时(北京时间16时),中国以外新冠确诊病例累计达到2312966例,较前一日新...... admin2026-02-18
3月17日中国新增39例确诊病例 西班牙新增1987例 3月17日中国新增39例确诊病例 西班牙新增1987例最新疫情:中国新增39例,西班牙1987例北京时间3月17日19时,中国新增39例确诊病例,西班牙新增1987例。以下是详细信息:中国国内新增情况较昨日新增3..... admin2026-02-18
3月17日中国新增39例、西班牙新增1987例疫情详情 3月17日中国新增39例、西班牙新增1987例疫情详情最新疫情:中国新增39例,西班牙1987例北京时间3月17日19时,中国新增39例确诊病例,西班牙新增1987例。以下是详细信息:中国国内新增情况较昨日新增3..... admin2026-02-18