刚参加工作不久的新人,在2026年时该如何去安排你的假期呢,尤其是年假、婚假以及春节假期,究竟要怎样休才能够使利益达到最大化呢,这里存在着一份依据现行政策以及历史规律所做出的详细拆解,它能够帮助你梳理清楚2026年所有休假的关键节点。
新人年假这样算
2025年9月才开始参加工作的职场入职新人,2026年其可拥有的年休假资格存在明确限定条件。按照《职工带薪年休假条例》规定,你达到连续工作满整年期限方可享受年休假,这表明在2026年9月之前,你并不具备完整的年休假资格。
如果自2026年9月往后,你累计工作的年限满足超过满1年的标准却还未达到10年的上限,那么你能够依照法律规定享有5天带薪年休假的权益。这5天,你得主动向所在单位提出休假的申请,单位会依照工作的计划安排进行统一的统筹规划,它不是能够自动与法定节假日合并的。
婚假有15天别浪费
要是你打算在2026年去领结婚证进行结婚登记,那有一个极为重大的利好消息你务必要晓得。依照从2025年6月25日开始施行的新政策,那些依照法律规定办理结婚登记手续的职工,他们的婚假从国家规定的基础的3天被延长至15天,并且这个天数是不把周末包含在其内的。
需留意的是,此项政策涵盖二零二五年六月二十五日之后登记的全部新人,不管是初婚、再婚抑或是复婚均适用。婚假期间的薪资会依照正常出勤标准全额发放,这乃是法律赋予你的带薪休息时段,申请时能够径直向人事部门提出。
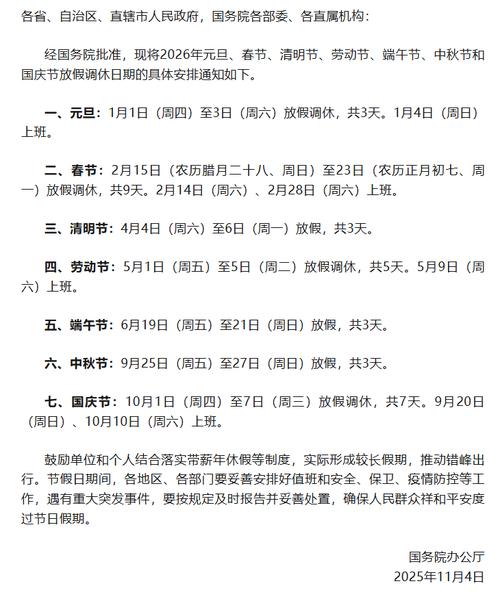
春节假期预计9天
2026年,春节的正月初一那日是2月17日,此日为星期二,依据近些年来的调休规律,以及2024年底修订的放假办法,春节法定假日已增加到3天,这其中包含除夕。预计国务院办公厅会于2025年11月发布正式通知,假期极有可能从2月15日,也就是周日那天(除夕)起始,一直延续到2月23日,此日为周一,总共休9天。
9天之中涵盖法定假日以及调休所借的周末,为此,假期前后的那俩周六日需要补班,也就是2月7日以及2月22日补班,从2月24日周二开始,全面恢复正常工作节奏。
拼假策略分两种

想要于春节之际拥有超长的假期,能够尝试两种拼假的方案。要是你打算在节前提前返回家乡,能够在2月14日至16日这3天去申请年假。如此一来,从2月15日假期启动,你实际上能够从2月14日一直休息到2月23日,总计10天。
其中一种是节后错开高峰出行,这适合那些想要避开返程高峰时段的人,在二月二十四日到二十六日这三天去请年假,如此一来,你的假期便能够从二月十五日一直持续到二月二十六日,总共达到十二天,不赶高峰出行不但能够休息得更为长久,而且旅游以及交通方面所产生的成本通常也会更低。
清明只休一天法定
对于清明节究竟能放几天这一情况,好多人有着错误的理解。依据《全国年节及纪念日放假办法》来看,清明节身为法定节假日其自身仅仅只有1天,也就是农历清明的那日,一般处于4月4日亦可5日。这一天属于国家所规定的带薪休息日子,单位必然得安排休假。
因调休,政府把清明节前后的周末合并,所以我们得以连续休息3天,像若2026年清明节是周日那样 ,周一可能会进行补休进而构成长假 ,然而这3天中仅有1天是真正法定带薪假 ,另外2天是调借的周末。
全年假期分布预览
2026年,除春节与清明外,其他节假日存在规律,元旦预计休1天,加上周末连休,劳动节大概率经调休形成5天假期,端午节休3天,中秋节休3天,国庆节固定为7天长假,这些公共假期和个人年假无关,需分别计算。
5天的你的年假,最好是用在能够延长公共假期的那个时间点之上,像是五一节过后请3天假从而休假8天,又或者是国庆节过后请3天假进而休假10天。在每年年初的时候要记得向单位报备年假计划,以此避免到了年底因为工作冲突致使年假作废。
2026年那5天的年假,你打算用在哪个特殊节日的前后,欢迎于评论区去分享你拼假的计划,要是觉着这篇文章是蛮有用处的,那就点个赞让更多并肩共事的同伙发现它。