眼瞅着就要到二零二六年的春节,你手头所备的年货,购置的新衣服,准备赠予亲戚朋友的礼物,都购置齐全了吗?当下大家最为关切的一个问题便是:快递究竟何时停止运营?千万别等想要寄东西之际,却发觉快递业已然终止收件了,到那时可就着实来不及了。
今年快递停运的大概时间范围
按照以往年份积累下来的经验以及行业内通行的惯例,在2026年春节的时候,快递的全面停运时期一般是集中于腊月二十八以及正月初三这几天的。以2月份第十七日作为2026年春节的计算日期,绝大多数的快递公司会在2月14日前后着手减少收件量,在2月16日直至2月18日这个阶段暂停服务。
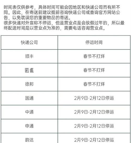
这个时间点并非是一刀切的那种情况,像顺丰、京东、邮政这类有着自营网络且服务能力较强达一定程度的企业。一般而言,它们通常会推出“春节不打烊”服务。然而,这种情况下很有可能会加收服务费或者出现延长派送时间的状况。倘若具体锁定到某个乡镇或者小区,很可能会因为网点各个方面的情况存在不同从而产生差异。
主流快递公司的具体安排
过去年份里,顺丰速运于春节之际皆存在值班方面的安排,在2026年,预估会自2月15日起直至2月18日,对部分线路停止收派服务,然而核心城市以及主要交通枢纽持续保持运行状态,自2月19日正月初四开始之后,基本恢复到正常运营状况。
中通、圆通、韵达等这般加盟制快递企业,其停运时间通常会比直营体系还要早那么些许。依据2024年以及2025年的数据来看,它们常常是在腊月二十五直至腊月二十八这段期间停止收件,要到正月初八之后才会全面恢复。2026年2月13日前后或许就是最后的揽收日期。
不同地区的停运时间差异
快递停运的时间,跟你所处的地理位置存在着直接关联,若是你身处京、沪、穗这样的一线城市,快递服务一般而言会持续至除夕的前一天,也就是大概2026年2月16日的时候,而像新疆、西藏、内蒙古这类偏远地区,鉴于运输距离较远,其停止运营的时间会比较早。
在县乡那一级别的快递网点,常常比大城市情况有着提前2迄3 天就放假的状况。这是由于乡镇网点具备大多是个体承包经营的情形,员工同样的也是需要回家过年情况。要是你存有要给老家的亲友去寄东西的考虑,最为好是在2月10日的之前就先行发出,如此这般才能够保障年前能够送到。
电商平台的发货截止日期

在很大领域范围之中众多的电商平台,将会依据快递公司停止其运营的时间,进而对发布货物的承诺作出相应调整,淘宝以及拼多多这两个平台的商家,一般情况下会于店铺的首页位置公布“年前截至发货的日期”,而这个时间节点通常会比快递实际停止运营的时间早一到两天,在2026年2月12日至2月14日这个时间段之内下单的商品,极有可能等到年后才会发出。
由京东自营以及天猫超市,鉴于存在本地仓的缘故,其发货时间往往会稍长些许。它们常常许下承诺,对于二月十五日之前下单的商品能够在年前实现送达,不过这也是构建于有货以及配送地址处于城区的这一前提条件之下。在此建议大家购买年货应当尽可能提前进行,切莫卡在临近最后几天才下单。
生鲜冷链和特殊物品的寄送限制
春节之际,寄生鲜食品时需格外留意,冷链运输对时效有着极高要求,一旦快递停止运行,或者中转时间被拉长,物品就极易坏掉,诸如车厘子、海鲜、冷冻肉制品这类商品,最好于2月10日之前完成寄递。
除外液体、粉末、带电产品等特殊物品外,不少快递公司于春节前会提前终止收件。这是鉴于节假日期间运输环节有所减少,然而安检标准却反倒更为严格。在寄这类物品之前,务必要打电话给快递员进一步确认是否依旧能够收件。
如何查到自己网点的确切时间
最为精准确切的办法便是开启手机里的快递小程序或者APP,去查看官方所发布的春节服务公告,顺丰、圆通、中通等公司通常在2月初之际就会发布具体通知,用以告知你哪些地区会出现停运情况、哪些地区不会停止营业。
此外能够直接联络你常常使用的快递员,他们对于自身网点的放假安排是最为清楚的。通常而言,快递员会在放假之前的几天主动发布朋友圈去提醒客户。不要仅仅查看网上的通用时间表,那极有可能与你的实际情形不相符合。
此刻我要问问诸位:你今年春节计划往家中寄啥物品?是给爸妈购置的保暖内衣,还是给孩子准备的新年礼物呢?欢迎于评论区分享你的快递经历,别忘了点赞转发,以使更多人瞧见这份春节快递指南。